TAX PREFERRED BENEFITS FOR BUSINESS OWNERS & EMPLOYEES
The principle of the Health Spending Account (HSA) originated in the United States, where it was developed following the implementation of flexible benefit plans. The concept was imported to Canada in the late 1980s when Canadian Revenue Agency (CRA) adopted various Canadian rules with respect to benefit eligibility and tax treatment.
The popularity of Health Spending Accounts has increased during the past decade as employers have seen them as efficient tools to control the increasing cost of either the Fully Insured Employee Benefit Plan or Private Health Plans while being able to offer their employees an attractive and affordable option that provides choices.
It is of interest to note that in Canada, Health Spending Accounts are often referred to as Health Care Spending Accounts (HCSAs).
The Health Spending Account is built on the principles of Flexibility, Tax Efficiency, and Individual Empowerment in healthcare consumption. Unlike traditional health insurance, which acts as a risk-pooling mechanism for unexpected events, HSAs function as a “personal health wallet”, designed to bridge gaps in public or private coverage and provide tailored health management.
Here are the key Philosophical Pillars behind HSAs:
HSAs are based on the premise that individuals, rather than insurance companies, are best positioned to decide how to spend their healthcare dollars.
A major cornerstone of HSAs is the use of pre-tax dollars, creating a “triple tax benefit” – in some contexts (contributions, withdrawals and premiums paid & received by the employee)
HSAs represent a philosophical shift for employers from unlimited or unpredictable health premiums to predictable, capped expenses.
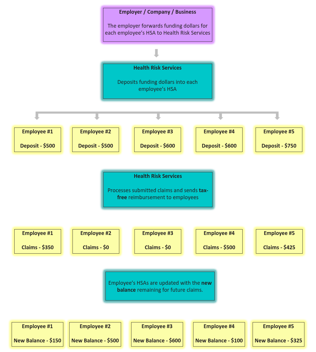
A Health Spending Account allows for reimbursement of eligible medical and dental expenses which otherwise would have been payable by the employee/individual with after tax dollars.
A Health Spending Account resembles a personal bank account in that it works with debits and credits. As long as the account balance is positive, the individual may obtain reimbursement for eligible medical and dental expenses and his or her account will be debited by the paid amount. The amount deposited in each account must be used within a specified period (1 or 2 years), after which the unused balance will be forfeited and returned to the employer. This is known as the “use it or lose it principle” and is necessary to maintain a reasonable element of risk in the benefit plan. Canada Revenue Agency requires that Health Spending Accounts must qualify under the rules of Private Health Services Plans.
The greatest advantage of a Health Spending Account is that it provides coverage to enable each employee to specifically meet their individual or unique needs over and above any other basic insurance. Essentially, the employee has 100% choice as to the expenses that they choose to have reimbursed up to the maximum amount of their funding.
A Health Spending Account can cover eligible expenses for owners of a company, employees, their spouses, and any dependents for whom they may be claiming a tax deduction for the current year. This means that the definition of dependent for a Health Spending Account may not be the same as that of a traditional group plan.
There is a wide and deep range of eligible expenses for a Health Spending Account. CRA determines that all Medically Necessary Medical, Dental & Vision expenses that are eligible under the Medical Expense Tax Credit Act (METC) are eligible under an HSA.
Here is a highlight of these expenses:

All prescription drugs

All dental - includes orthodontics

All optical - includes laser eye surgery

Paramedical - includes chiropractor, massage, physio, orthotics

Premiums - health and dental premiums paid through spousal plan

Other Expenses - MRI, tuition for special needs

Spousal plan contributions to their Employer Benefits Plan

Co-Insurance and Deductibles from the employee’s benefit plan or their spouse’s benefit plan

Premiums contributed to a non-government insurance plan
Health Risk will work with each client to establish the “timing of the funding option” that will work best for their company and budget. You can even choose different “funding time options” to match your multiple classifications of funding. At Health Risk Services, we offer the following funding time options:
In the event that you choose to fund in any other way except Annual, HRS will automatically carry forward expenses for which there were inadequate funds to reimburse the full claim to the next funding period WITHIN the current Policy Year.
CRA allows you to choose only 1 Carry Forward provision from the 3 available as follows: (the majority of plans choose option 1)
You can Roll-Over any Unused Funding Dollars from the current Policy Year to a 2nd Policy Year. If they are not used by the end of the 2nd year, they are removed from the account and returned to the Employer.
You can Roll-Over Unused Expenses that were incurred in the current Policy Year but for which there were inadequate funds for full reimbursement into the next Policy Year.
Funds and expenses must be used within the current policy year. Any unused amounts or unclaimed expenses are not carried forward and are forfeited at year-end.
Should an employee be terminated or leave your employee, any unused funds in their HSA will be returned to the employer and is NOT eligible to be awarded to the employee as a Notional benefit.
There are many advantages to implementing a Health Spending Account for your company and its employees, but there are also many rules that must be followed to always keep your plan onside with CRA. At Health Risk, we have spent many years researching the parameters of HSAs and that the Health Spending Account plans we are providing to our clients remain onside with CRA guidelines.
Administration and Funding of a Health Spending Account (HSA)
There are three main areas of consideration when implementing an HSA – Philosophy, Carry Forward and Funding.

Should the company have a program that has a tiered benefit structure for different groups of employees in the organization? HSAs could be structured based on seniority or position within a company such as different benefit amount for executives, management and all other employees.
The design of an HSA is determined by the method of “carry forward” that is selected by an employer. There are three options by which an HSA is constructed:

Balance Carry Forward
Employees may roll over any accumulated credits in year one to year two. Any remaining balance would revert to the employer

Expense Carry Forward
Unused credit from year one may be carried over into year two. Any remaining balance of credits would revert to the employer at the end of year two.

No Carry Forward
Employees can claim their expenses against employer credits within the year that the expense is incurred.

Monthly
The employer will pay an equal amount each month.

Pay-As-You-Go
The employer pays an amount equal to the total of the claim and any expenses each month

Annually
The employer will contribute a lump sum to all HSAs on a specified date once per calendar year

Pro-Rated
The employer will pay monthly on an HSA that is actually being funded on a quarterly and semi-annual basis.
Certain criteria must be met for an HSA to be considered a tax deductible business expense, the same as a traditional benefit plan.

Certain criteria must be met for an HSA to be considered a tax deductible business expense, the same as a traditional benefit plan

HSAs must be 100% funded through employer contributions set prior to the benefit year (i.e. a set amount per person per year)

HSA funds cannot be used to purchase additional insurance (i.e. Life Insurance, Long Term Disability)

The amount of reimbursement is limited to the amount allocated to the account by the employer

Benefits must meet Canada Revenue Agency’s definitions of eligible expenses

Unused amounts in the HSA cannot be paid out at year end as cash to the employee
We’ll walk you through how it works, what it costs, and how it can be structured for your team.
Eligible expenses typically include medical, dental, vision care, and other health-related costs as defined by the Canada Revenue Agency (CRA). This can include prescriptions, paramedical services, and more, depending on the plan setup.
HSA funds can be used by the employee, their spouse, and eligible dependents, as long as the expenses qualify under CRA guidelines.
HSAs are 100% funded by the employer, who sets a predetermined contribution amount for each employee. Funding can be done monthly, annually, or on a pay-as-you-go basis.
No. Reimbursements made through an HSA are typically tax-free for employees and tax-deductible for the business, provided CRA requirements are met.
Unused funds may either carry forward for a limited time or expire, depending on the plan design. This “use it or lose it” structure is required for CRA compliance.
Yes. HSAs are ideal for incorporated businesses, small companies, and self-employed individuals looking for a flexible and tax-efficient benefits solution.
Health Risk will work with each client to establish the “timing of the funding option” that will work best for their company and budget. You can even choose different “funding time options” to match your multiple classifications of funding.

We CARE about insisting that your plan stays current with CRA guidelines.

We CARE about providing you with all the proper plan implementation documents for your corporation to ensure compliance with CRA.

We CARE about ensuring quick turnaround times for your claims.

We CARE about providing you with the convenience of direct deposit for your reimbursements.

We CARE about ensuring you are kept up to date on any legislation changes that may affect your Health Spending Accounts.
